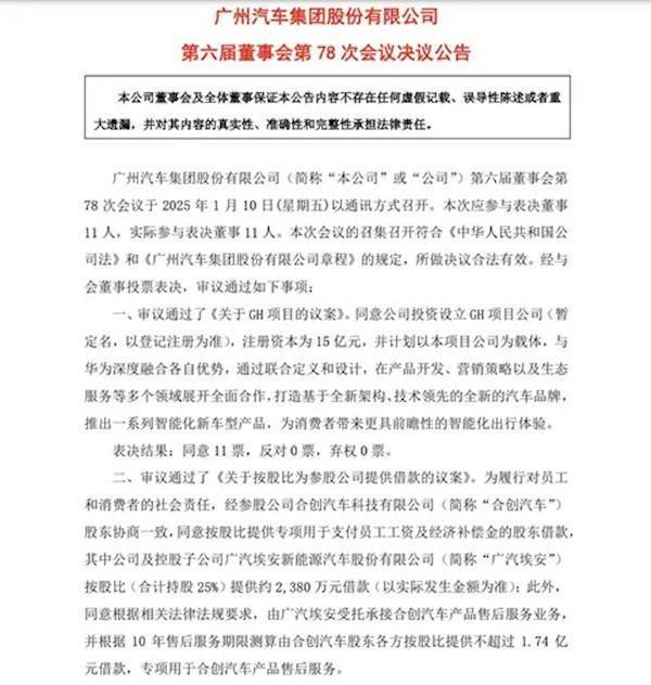
廣汽集團近期公布了一項重要財務決策,旨在解決參股公司合創汽車科技有限公司的員工薪資及經濟補償問題。據悉,這一決策是在與合創汽車的股東們經過深入協商后達成的,廣汽集團旗下的廣汽埃安新能源汽車股份有限公司及其控股子公司將按照25%的持股比例,共同提供約2380萬元的專項借款。
該筆借款將專門用于支付合創汽車員工的工資及經濟補償金,體現了廣汽集團對員工福祉的高度重視和社會責任的積極履行。此舉不僅有助于緩解合創汽車當前的資金壓力,更是對全體員工的一份承諾與保障。

廣汽集團還宣布,廣汽埃安將承接合創汽車的售后服務業務。為確保這一服務的持續性和穩定性,合創汽車的股東們將按照持股比例,提供不超過1.74億元的借款,專門用于支持售后服務的發展。這一決策不僅解決了合創汽車售后服務面臨的困境,也為廣大車主提供了更加可靠的售后保障。
回顧過去,合創汽車曾遭遇一系列困境。去年6月,有車主反映無法進行車輛保養和維修,甚至有車主通過拉橫幅的方式維權,表達對合創汽車不退離職員工跟投款和拖欠賠償金的不滿。同年11月,合創汽車上海分公司更是裁撤了所有員工,而拖欠賠償金的問題也遲遲未能解決。這些事件無疑給合創汽車的聲譽和運營帶來了極大的負面影響。
然而,在廣汽集團的積極介入下,合創汽車正逐步走出困境。此次廣汽集團提供的專項借款和售后服務支持,不僅是對合創汽車的一次重要救援,也是廣汽集團作為大股東對參股公司負責任態度的體現。相信在廣汽集團的助力下,合創汽車將能夠重拾信心,為廣大車主提供更加優質的產品和服務。
合創汽車由珠江投管集團和廣汽集團共同投資,旗下擁有多款熱銷車型,包括合創A01、合創Z03、合創007以及最新推出的合創V09等。這些車型在市場上廣受好評,不僅展現了合創汽車的技術實力和創新能力,也為其未來的發展奠定了堅實的基礎。